Namespace: |
|
Content: |
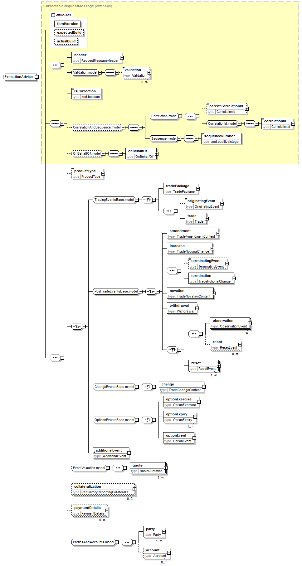
complex, 3 attributes, 30 elements |
Defined: |
globally in fpml-confirmation-processes-5-12.xsd; see XML source |
Includes: |
definitions of 4 elements |
Used: |
at 1 location |

XML Representation Summary |
||||||||||||
<... |
||||||||||||
|
||||||||||||
> |
||||||||||||
|
||||||||||||
</...> |
||||||||||||
|
Type Derivation Tree
Document (extension)
|
|
<xsd:complexContent>
<xsd:extension base="CorrectableRequestMessage">
</xsd:complexContent>
<xsd:sequence>
</xsd:extension>
<xsd:element minOccurs="0" name="productType" type="ProductType"/>
</xsd:sequence>
<xsd:choice>
</xsd:choice>
<xsd:element maxOccurs="2" minOccurs="0" name="collateralization" type="RegulatoryReportingCollateralization"/>
</xsd:complexType>
|
Type: |
AdditionalEvent, complex content
|
Abstract: |
(may not be used directly in instance XML documents) |
Type: |
RegulatoryReportingCollateralization, complex content |
|
<xsd:element maxOccurs="2" minOccurs="0" name="collateralization" type="RegulatoryReportingCollateralization"/>
|
Type: |
PaymentDetails, complex content |
Type: |
ProductType, simple content |
|
xsd:normalizedString
|
maxLength: |
1023
|
minLength: |
1
|
|
XML schema documentation generated with DocFlex/XML 1.10b5 using DocFlex/XML XSDDoc 2.8.1 template set. All content model diagrams generated by Altova XMLSpy via DocFlex/XML XMLSpy Integration.
|