Namespace: |
|
Content: |
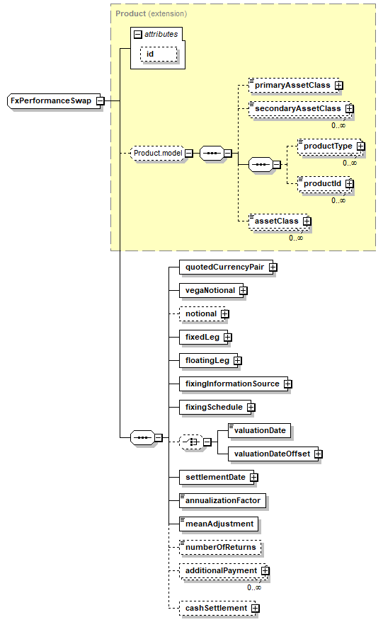
complex, 1 attribute, 20 elements |
Defined: |
globally in fpml-fx-5-11.xsd; see XML source |
Includes: |
definitions of 15 elements |
Used: |
at 2 locations |

XML Representation Summary |
||||||
<... |
||||||
|
||||||
> |
||||||
</...> |
||||||
|
Type Derivation Tree
Product (extension)
|
|
<xsd:complexContent>
<xsd:extension base="Product">
</xsd:complexContent>
<xsd:sequence>
</xsd:extension>
<xsd:element name="quotedCurrencyPair" type="QuotedCurrencyPair"/>
</xsd:sequence>
<xsd:choice minOccurs="0">
</xsd:choice>
</xsd:complexType>
|
Type: |
Payment, complex content |
Type: |
xsd:decimal, predefined, simple content |
Type: |
FxCashSettlementSimple, complex content |
Type: |
FxPerformanceFixedLeg, complex content |
Type: |
FxSpotRateSource, complex content |
Type: |
FxFixingScheduleSimple, complex content |
Type: |
FxPerformanceFloatingLeg, complex content |
Type: |
xsd:boolean, predefined, simple content |
Type: |
NonNegativeMoney, complex content |
Type: |
xsd:nonNegativeInteger, predefined, simple content |
Type: |
QuotedCurrencyPair, complex content |
Type: |
AdjustableOrAdjustedDate, complex content |
Type: |
xsd:date, predefined, simple content |
Type: |
FxValuationDateOffset, complex content |
Type: |
NonNegativeMoney, complex content |
|
XML schema documentation generated with DocFlex/XML 1.10b5 using DocFlex/XML XSDDoc 2.8.1 template set. All content model diagrams generated by Altova XMLSpy via DocFlex/XML XMLSpy Integration.
|